金科地产被债权人申请重整!

2023-5-24 09:17| 发布者: xinsouccg| 查看: 700| 评论: 0

摘要: 今天(5月23日),金科地产集团股份有限公司(简称“金科股份”,证券代码:000656)发布《关于公司被债权人申请重整的提示性公告》。金科股份于2023年5月22日收到重庆端恒建筑工程有限公司发来的《告知函》。端恒建 ...

今天(5月23日),金科地产集团股份有限公司(简称“金科股份”,证券代码:000656)发布《关于公司被债权人申请重整的提示性公告》。

 

金科股份于2023年5月22日收到重庆端恒建筑工程有限公司发来的《告知函》。端恒建筑认为金科股份虽不能清偿到期债务且明显缺乏清偿能力,但作为上市公司,金科股份仍有一定的重整价值,故向重庆市第五中级人民法院申请对金科股份进行破产重整。

 

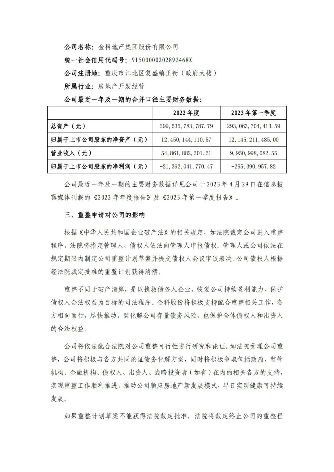
金科股份2022年度归属于上市公司股东的净利润为-21,392,041,770.47元(负214亿)。

 

金科股份作风险提示:

 

(1)公司是否进入重整程序存在重大不确定性;

 

(2)公司股票可能被实施退市风险警示;

 

(3)公司股票可能面临终止上市风险。

 

《破产法实务》提示:破产包括破产清算、破产重整、破产和解三种类型。

金科地产被债权人申请重整!

金科地产被债权人申请重整!

金科地产被债权人申请重整!

金科地产被债权人申请重整!

金科地产被债权人申请重整!

金科地产被债权人申请重整!






luguo
路过
leiren
雷人
woshou
握手
xianhua
鲜花
jidan
鸡蛋
看帖是喜欢,评论才是真爱:

全部回复(0)

企业微信
运营大叔公众号